要下雪啦!下周湖南迎今年首场寒潮和低温雨雪冰冻天气过程
2026-01-16 16:03:59          来源:湖南天气公众号 | 编辑:周紫红 |          浏览量:3787

近日,湖南暖意融融,不过很快“大晴天”将转换为“冰雪天”啦!

摘要

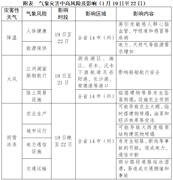
1月19日至22日湖南将出现今年首场寒潮和低温雨雪冰冻天气过程。平均气温下降10~16℃,22日夜间至23日清晨最低气温将降至-5~-1℃(高海拔地区-8℃左右),最高气温降至-1~1℃,局地阵风9~11级;全省大部分地区将出现冻雨或冰粒,湘中以北局地大雪,湘西南积冰厚度可达5~10毫米。需重点防范低温雨雪冰冻及大风降温对交通运输、城市运行、能源保供、农业生产、人体健康等的影响。

天气预报

1月16日至18日全省大部分地区以阴雨天气为主,其中16日怀化中部局地中到大雨;19日至22日湖南将出现今年首场寒潮和低温雨雪冰冻天气过程。具有以下特点:

一是影响范围广、持续时间长过程从19日开始,自北向南影响湖南全境,其中湘西州、张家界、常德、益阳、岳阳、怀化北部等地低温雨雪冰冻天气将持续4天

二是雨雪相态复杂。19日白天以降雨为主,夜间湘北雨转雪或冻雨(图1);20日湘中以北有冻雨或小到中雪(冰粒),常德局地大雪,湘南小雨(图2);21日至22日白天,全省大部分地区有冻雨,其中湘中以北有小到中雪(冰粒),局地大雪(图3);22日晚雨雪减弱,过程趋于结束(图4)。累计降雪量湘中以北5~10毫米,湘北局地10~15毫米,其他地区2~5毫米,最大积雪深度3~8厘米。

湖南省降水量及相态预报图

湖南省降水量及相态预报图

三是冻雨面积大。全省大部分地区将出现冻雨,其中怀化、邵阳、永州北部等地电线积冰厚度5~10毫米(山区可达20毫米左右)。

四是降温幅度大、风力强大部分地区过程平均气温将下降10~16℃(图5),其中22日湘北、湘中最高气温降至-1~1℃,22日夜间至23日清晨最低气温降至-5~-1℃(高海拔地区-8℃左右)(图6)。19日至21日全省风力普遍加大至4~6级,局地阵风9~11级。

湖南省过程降温及大风预报图和最低气温预报图

历史过程对比

预计本次过程的雨雪强度不及2024年初的三次过程,但冻雨范围更广。与今年元旦期间的雨雪过程相比,本次过程雨雪范围更大、冻雨影响更广、低温持续时间更长

关注与建议

一是重点防范19日至22日雨雪冰冻及持续低温造成的道路结冰、积雪及低能见度对交通出行、城市运行的不利影响,注意防范冻雨对电力、通讯线路等设施的影响。

二是低温持续时间长,需加强能源保供和城市安全运行管理;公众需注意取暖用火用电用气安全,加强健康防护,防范呼吸道及心脑血管疾病;油菜及经济林果做好防冻措施。

三是防范19日至21日大风对水上交通、临时建筑及设施农业等的影响,提前做好防风加固。

四是防范积雪冰冻对大跨度框架结构建筑物、农业大棚、临时搭建物等的影响,提前做好隐患排查,及时清除设施积雪积冰。

附表

责编:周紫红

来源:湖南天气公众号

要闻
综合
专题
我要报料

  下载APP